[閒聊] 高雄大學與中山大學合併案重啟
看板Kaohsiung (高雄)作者hanlovangel (hahhncck)時間2年前 (2023/02/14 23:58)推噓131(135推 4噓 184→)留言323則, 104人參與討論串1/1
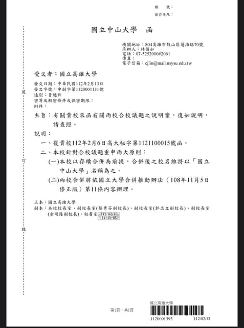
中山大學來函兩校合校
(原文網址: https://www.dcard.tw/f/nuk/p/241230433?ref=ios)
https://megapx-assets.dcard.tw/images/6f1e51be-3c17-46d3-9a79-43822368a92d/640
.jpeg
大家有什麼看法呢?
https://i.imgur.com/c6bKOB2.jpg



--
※ 發信站: 批踢踢實業坊(ptt.cc), 來自: 61.227.63.18 (臺灣)
※ 文章網址: https://www.ptt.cc/bbs/Kaohsiung/M.1676390294.A.A14.html
推
02/15 00:05,
2年前
, 1F
02/15 00:05, 1F
噓
02/15 00:12,
2年前
, 2F
02/15 00:12, 2F
推
02/15 00:18,
2年前
, 3F
02/15 00:18, 3F
推
02/15 00:23,
2年前
, 4F
02/15 00:23, 4F
推
02/15 00:25,
2年前
, 5F
02/15 00:25, 5F
→
02/15 00:25,
2年前
, 6F
02/15 00:25, 6F
→
02/15 00:25,
2年前
, 7F
02/15 00:25, 7F
推
02/15 00:29,
2年前
, 8F
02/15 00:29, 8F
→
02/15 00:30,
2年前
, 9F
02/15 00:30, 9F
推
02/15 00:33,
2年前
, 10F
02/15 00:33, 10F
→
02/15 00:33,
2年前
, 11F
02/15 00:33, 11F
→
02/15 00:33,
2年前
, 12F
02/15 00:33, 12F
→
02/15 00:44,
2年前
, 13F
02/15 00:44, 13F
推
02/15 00:45,
2年前
, 14F
02/15 00:45, 14F
推
02/15 00:47,
2年前
, 15F
02/15 00:47, 15F
推
02/15 00:48,
2年前
, 16F
02/15 00:48, 16F
推
02/15 01:07,
2年前
, 17F
02/15 01:07, 17F
→
02/15 01:07,
2年前
, 18F
02/15 01:07, 18F
推
02/15 01:24,
2年前
, 19F
02/15 01:24, 19F
推
02/15 01:51,
2年前
, 20F
02/15 01:51, 20F
→
02/15 01:51,
2年前
, 21F
02/15 01:51, 21F
→
02/15 01:51,
2年前
, 22F
02/15 01:51, 22F
→
02/15 01:53,
2年前
, 23F
02/15 01:53, 23F
→
02/15 01:53,
2年前
, 24F
02/15 01:53, 24F
推
02/15 01:59,
2年前
, 25F
02/15 01:59, 25F
→
02/15 02:00,
2年前
, 26F
02/15 02:00, 26F
推
02/15 02:28,
2年前
, 27F
02/15 02:28, 27F
→
02/15 02:28,
2年前
, 28F
02/15 02:28, 28F
推
02/15 03:28,
2年前
, 29F
02/15 03:28, 29F
推
02/15 03:47,
2年前
, 30F
02/15 03:47, 30F
推
02/15 03:51,
2年前
, 31F
02/15 03:51, 31F
→
02/15 03:51,
2年前
, 32F
02/15 03:51, 32F
推
02/15 03:54,
2年前
, 33F
02/15 03:54, 33F
推
02/15 04:30,
2年前
, 34F
02/15 04:30, 34F
→
02/15 04:45,
2年前
, 35F
02/15 04:45, 35F
→
02/15 04:45,
2年前
, 36F
02/15 04:45, 36F
推
02/15 05:20,
2年前
, 37F
02/15 05:20, 37F
推
02/15 07:13,
2年前
, 38F
02/15 07:13, 38F
推
02/15 07:18,
2年前
, 39F
02/15 07:18, 39F
還有 244 則推文
推
02/15 23:08,
2年前
, 284F
02/15 23:08, 284F
→
02/15 23:08,
2年前
, 285F
02/15 23:08, 285F
推
02/15 23:22,
2年前
, 286F
02/15 23:22, 286F
→
02/15 23:22,
2年前
, 287F
02/15 23:22, 287F
推
02/15 23:24,
2年前
, 288F
02/15 23:24, 288F
→
02/15 23:25,
2年前
, 289F
02/15 23:25, 289F
→
02/15 23:25,
2年前
, 290F
02/15 23:25, 290F
推
02/15 23:48,
2年前
, 291F
02/15 23:48, 291F
→
02/15 23:50,
2年前
, 292F
02/15 23:50, 292F
推
02/15 23:51,
2年前
, 293F
02/15 23:51, 293F
→
02/16 02:37,
2年前
, 294F
02/16 02:37, 294F
→
02/16 02:37,
2年前
, 295F
02/16 02:37, 295F
推
02/16 04:59,
2年前
, 296F
02/16 04:59, 296F
推
02/16 06:35,
2年前
, 297F
02/16 06:35, 297F
→
02/16 06:54,
2年前
, 298F
02/16 06:54, 298F
推
02/16 10:30,
2年前
, 299F
02/16 10:30, 299F
→
02/16 10:30,
2年前
, 300F
02/16 10:30, 300F
推
02/16 12:56,
2年前
, 301F
02/16 12:56, 301F
推
02/16 13:35,
2年前
, 302F
02/16 13:35, 302F
→
02/16 14:29,
2年前
, 303F
02/16 14:29, 303F
→
02/16 14:29,
2年前
, 304F
02/16 14:29, 304F
推
02/16 14:32,
2年前
, 305F
02/16 14:32, 305F
推
02/16 15:46,
2年前
, 306F
02/16 15:46, 306F
推
02/16 16:46,
2年前
, 307F
02/16 16:46, 307F
→
02/16 16:47,
2年前
, 308F
02/16 16:47, 308F
噓
02/16 17:09,
2年前
, 309F
02/16 17:09, 309F
→
02/16 17:09,
2年前
, 310F
02/16 17:09, 310F
→
02/16 20:10,
2年前
, 311F
02/16 20:10, 311F
推
02/16 21:30,
2年前
, 312F
02/16 21:30, 312F
推
02/17 04:43,
2年前
, 313F
02/17 04:43, 313F
推
02/17 08:10,
2年前
, 314F
02/17 08:10, 314F
推
02/17 17:30,
2年前
, 315F
02/17 17:30, 315F
→
02/17 17:33,
2年前
, 316F
02/17 17:33, 316F
→
02/17 17:34,
2年前
, 317F
02/17 17:34, 317F
推
02/17 18:42,
2年前
, 318F
02/17 18:42, 318F
→
02/17 18:42,
2年前
, 319F
02/17 18:42, 319F
→
02/17 19:07,
2年前
, 320F
02/17 19:07, 320F
→
02/17 19:07,
2年前
, 321F
02/17 19:07, 321F
推
02/18 18:01,
2年前
, 322F
02/18 18:01, 322F
→
02/18 18:01,
2年前
, 323F
02/18 18:01, 323F
Kaohsiung 近期熱門文章
3
3
PTT台灣在地區 即時熱門文章